Bloom
A gardening app to provide gardeners with planting guides, remind them of watering routines, and connect them to share experiences.
-
Our carbon footprint harms the environment. Growing numbers of vehicles and factories fueled by coal are the leading causes of climate change, urban air pollution, toxic acid rain, and coastal and ocean acidification, worsening the melting of glaciers and polar ice.
-
Plants play a key role in benefiting our planet. Helping people enjoy the planting process can raise their awareness of organic lives and lead their attention to the environment.
-
UX research, UX/UI design
Problem
People love beautiful flowers. However, it is challenging for them, especially beginners, to take care of plants. They do not start home gardening due to barriers of time constraints and frustrations of unexpected results.
Hypothesis
Creating a platform that provides users planting guide, reminds users of watering routines, documents the process, and connects users to share their experiences to involve more people to start gardening benefits our world.
Main Features
01 Official Guide
02 Document the Process
03 Reminder
04 Community Support
05 Celebrate Gardens
Design Process
01 Research
Background
Air Pollution
I grew up in China, where air pollution is a huge problem. Our carbon footprint harms the environment. Growing numbers of vehicles and factories fueled by coal are the leading causes of climate change, urban air pollution, toxic acid rain, and coastal and ocean acidification, worsening the melting of glaciers and polar ice.
Plants improve the environment in many ways.
They release oxygen into the atmosphere, absorb carbon dioxide, and regulate the water cycle.
Primary
Gardeners, Garden Centers, Horticulturists
Secondary
Environmentalists, Neighbors, and People who care about environmental issues
Stakeholders
Facebook Group
People ask questions in the gardening group, but no one answers. Sometimes there are untrustworthy suggestions. And people who live in different areas face different problems, so they cannot support each other.
Competitor Analysis
Urban Farmer
Companies that sell gardening products will attach the guide to their shopping website. Finding the key information is unintuitive, and people get tired of too much text.
02 Empathy
Profile
Abby became interested in gardening 2 years ago. She has a small yard to grow flowers and plants. She has some experience in growing roses, and she wants to explore other categories of flowers.
Goals
Celebrate gardens with people interested in gardening.
Pain Points
No connection with experienced gardeners.
Lack of reliable gardening information.
Abby Rose
Gardening Lover | 30 years old | Plano, TX
Persona
User Journey
03 Design
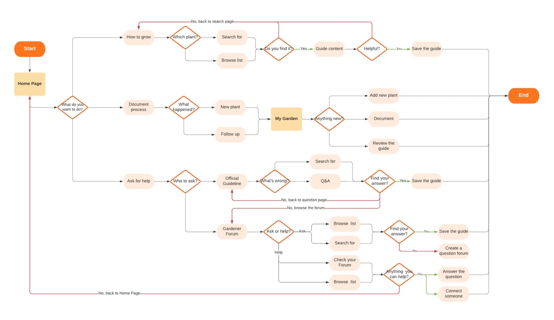
User Flows
Lo-fi Wireframes
UI Style Guide

